Skip to main content

Indie game storeFree gamesFun gamesHorror games
Game developmentAssetsComics
SalesBundles
Jobs
TagsGame Engines

Arcade Dungeon - Dev blog #5

Change of blog layout. Video first, diagrams and, design "meat" after :)

Progress so far:

The video is a very quiet. I do recommend putting it on high volume. It's my fault playing with OBS sound settings ._.

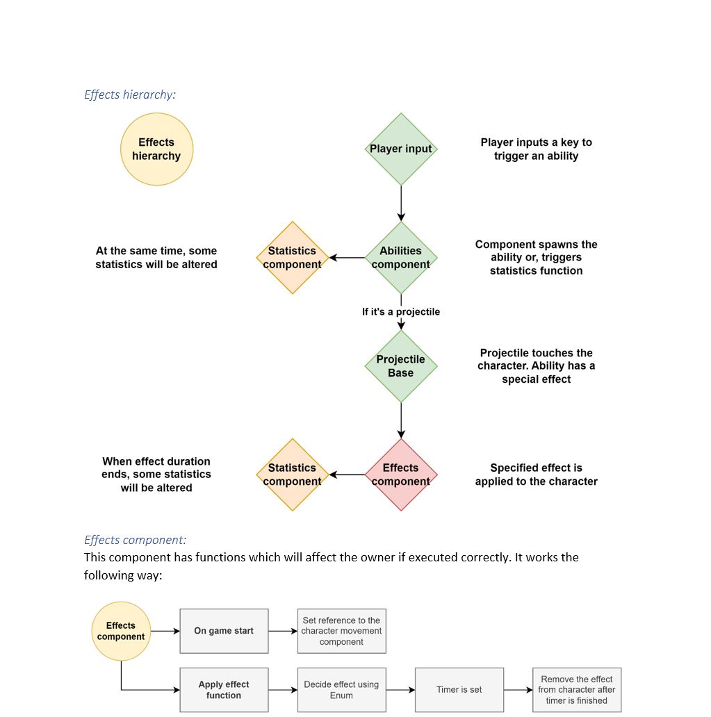
Design "Meat":












Support this post

Did you like this post? Tell us

Leave a comment

Log in with your itch.io account to leave a comment.