itch.io is community of indie game creators and players

Devlogs

Module 1 - Modelling

KIT207 Portfolio
A downloadable project

Barrel Tutorial

The first thing I did in blender this week was make a simple barrel.

I followed SirPinkBeards tutorial on YouTube which also doubled up a basic learning tool for blender:

Richmond Bridge

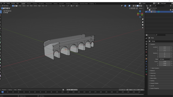
The tourist attraction I decided to make a model of is the Richmond Bridge, the oldest stone span bridge in Australia. The main reason I chose this was that the arches in the bridge seemed like they might be a challenge to do in blender so I would probably learn some useful skills in making it. It also has some small indentations in the brickwork that would mean I could add some more details to it as practice.

In order to do the arches I followed this tutorial from Tim Bahrij for making archway doors. The idea is the same so I could translate it to a bridge easily enough.

To make the bridge I first made a single segment in 2D with an arch and then copied in a few times and connected the copies together. After that I switched to 3D and stretched the bridge out to give it some depth and added a few more details to make it match the picture. The final result was this:

This worked fairly well but there were some issues with it. I wanted to draw a simple texture on the bridge but because of how I had made it there were a lot of faces that made up the bridge. You can see that each arch is made up of a lot of triangles and squares and the gaps between are made up of lots of rectangles. I had also made some duplication errors which was giving me issues when attempting to paint the bridge. I decided to do it again but take more care this time and made a new bridge that looked like this:

This bridge was much simpler to deal with because it had less faces to worry about. There were still a few issues with duplication but due to my experience the first time I fixed them before they got too bad. I was able to apply a simple hand drawn texture to the outside of the bridge without much issue.

Leave a comment