itch.io is community of indie game creators and players

Devlogs

Project Nova Weekly Devlog 3

Project Nova
A downloadable game for Windows

This past week I managed to build upon the sections, adding in the enemy spawners and manage to include the first part of the outdoor environment.

Level's Sections

All three sections are more or less completed, fitting to their specific themes. There are a few things left to do with regards to the sections  bits like filling in any empty spaces , including the hidden exits and turrets. Also I don't want to give too much away especially with the third section as that will spoil the reason as to why all hell has broken loose in the facility. 

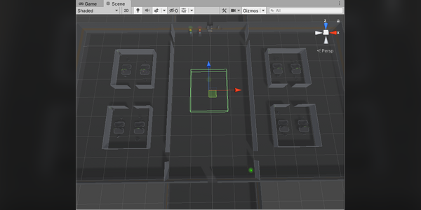
Image 1: Section 1 - The office

The green box in the middle is the enemy spawner, it is the same in the other two sections too.

Image 2: Section 2 - Medical Bay

I also made changes to the section sizes so they are all the same. I did this because I came to the realisation that each section would be too big for the player to walk around especially with the time limit being the key part in the game's objective.

Image 3: New and improved Section Door

The image above is the new version of the section door, as well on the left there is a Ammo Station and Health Station that the player can walk up to when needed.

Outdoor Environment 

Image 4: Outdoor Environment (Part 1)

The first part of the outdoor environment is done, as you can see in the above .gif image.  I've put in some rain and fog to set the mood of the game's level. The next step is to include a few background buildings, sort out the lighting and include the outerwalls/windows for the facility to the best of my ability.

Download Project Nova
Leave a comment